In the previous lectures, we examined Vico's cycle to see that the modern world is facing the triple crises. Facing them, we wonder if there is a fundamental solution, using the wisdom gained through the observation of Vico's cycle. First, we must see that deep down, what's driving Vico's cycle is a conflict between realism and idealism. In Lecture 5, we will examine this issue.  Let us start with the examination of these two schools of thought.

(1) Realism and Idealism

Realism in short is the world characterized as survival of the fittest. In this world, only the strong can survive and reproduce. This process guarantees the preservation of species, eliminating unfit genes. There, individual must compete one another for their own survival and all the others are enemies. Evil does not exist here, nor does morality because anything they do to survive is allowed. They can kill or deceive as necessary.  If you get killed, it's because you are weak. If you are deceived, it's because you are not smart enough. If you lose, it's all your fault.

Idealism tries to establish a society in which individuals make contributions to make society safe and prosperous , from which they benefit in return. In this world, people always think about the benefit of the entire society, rather than focusing on their own interests. Also, there is a benevolent leader who decides how to distribute the benefits created by people's contributions, making sure that everyone gets a fair share. People can blindly trust their leader and entrust authority with no limitation. The leader then will not disappoint his or her people, making decisions that benefit all, and assigning duties according to people's abilities.  By following orders, society will become safe and prosperous.  Here, the leader takes the biggest responsibility and is asked to make the biggest sacrifice. He or she will become an example with his or her own behavior. In a pure idealist world, evil does not exist, either. People only focus on the benefit of all, and never pursue individual goals. The leader will never abuse the entrusted power and make decisions solely on the basis of the benefit of the entire society.  Here, to contribute to the whole is an abstract notion which is hard to conceptualize, so idealist society often describes it as "serving the god." So, religion and idealism are inseparable. Love is also a very important element. To love means to care about not just oneself, but others and the entire community. Because of love, people can care about others as much as themselves, based on which idealist society will be built.

(2) The Birth of Evil

Evil emerges when these two worlds meet. First, when idealists look at realists, their behavior of pursuing their individual survival and interest seems selfish. If this is the only problem, it will be just the problem of interpretation. However, when idealism and realism coexist, A form of evil that cannot exist in the pure realist world emerges. In the realist world, people are allowed to do anything for their own survival or benefit; however, in this kind of world, it is simply impossible for people to survive by doing whatever they want to do. No matter how strong people may be, they don't know when they are attacked, so it is necessary to conserve energy, which makes them refrain from acting in such a way as to waste any energy. Also, as someone gets stronger, people around him or her start to worry, so they cooperate in order to prevent him or her from rising any further. If another person gets stronger; then, there will be a realignment of coalition. In this way, in the realist world, according to power distribution, people form and re-form alliances. Therefore, there are no fixed friends or enemies. That is, "Yesterday's enemy is today's friend. Yesterday's friend is today's enemy."  Then, there is no point of defeating current enemies completely. This works as a damper on the degree of evil. Here, since everyone acts solely based on the calculation for survival, there will be no emotional entanglement nor hatred in this world.  Emotion is not necessary here. Calculations over the distribution of power are the only foundation of this world.

When this world merges with the idealist world, unfortunately the maximization of evil occurs. First, the idea of each individual contributing to the entire society gives realist power holders a perfect tool for domination. Rulers must ordinarily use force to threaten people in order to establish domination, but there is a limit in doing so.  It is impossible to dominate millions of people only by coercion. But if they use the idealist notion of contributing to all, it is possible to cultivate loyalty with no cost. The only thing they have to do is to say "To serve me is to serve God." Once their people buy into it, domination can be assured without the use of force. In this way, in a world in which idealism and realism coexist, idealism offers realist rulers a perfect tool for domination. 

Not only realist rulers but also power contenders use idealism. These power contenders use idealism as a tool in order to obtain power by destroying the existing system. Young people who are intelligent and have a strong sense of justice, or who are suffering most as the weak in an increasingly competitive society often become their target. They tell people with a strong sense of justice how corrupt the current system is. At this point, everything they say is true. Therefore, young people sympathize to their claims, and trust them because they listen so diligently. They also appeal to those who are suffering from such problems as the high unemployment rate to destroy the current system and build a better society. To these young people, they look like heroic leaders who spread hope. Once this happens, the only thing they have to say is, "Let's go ahead and destroy the corrupt system for our better future." Then, the young people will become a loyal tool for their true goal of attaining power.  However, once the current system is destroyed, what is left will be anarchy, which is much worse than the corrupt government. Instead of being directed to devote their lifetime to build an idealist society, the young people's sincere desire to make things better for all of us is abused in this way as a tool for the ambition of realist power contenders.

Second, love is an indispensable feeling to idealism, but where there is emotion, there emerges necessarily hatred. Idealism preaches to love everyone as you love yourself. This is easy to say but hard to do. Especially, in the modern world, with a large population, it is not realistic to love everyone as yourself. First, you love yourself, then, your family, then your friend, people in your village, and your country.  As you go down the list, it becomes harder to love others as yourself. It is not realistic to expect that people can love a total stranger in a remote location as they love their parents. As a result, people will have the range within which they feel love to others. Christians felt brotherly love toward other Christians. In the modern world, this loyalty takes the form of nationalism.  As can be seen in the Olympic games, people root for their compatriots. This partial love can cause people to discriminate others outside of their range of love, or hate outside groups that harm their own. This behavior robs realism of the important tool to cap the level of hatred. Yesterday's enemies are now enemies forever. The level of violence also intensifies.  An unthinkable battle in the realist world, such as annihilating the entire population, or a repetitious cycle of revenges with ever increasing level of atrocity, can now happen.

Now, let's look at how these theoretical problems of realism and idealism are related to Vico's cycle in the real world.

(3) Realism and Idealism in the Real World

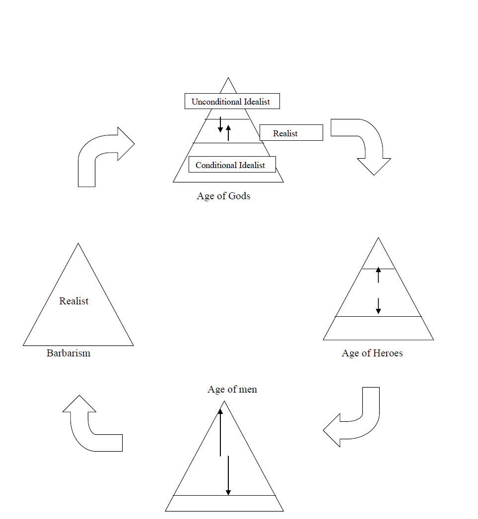
The real world is not populated exclusively with either idealists or realists.  In every society, both types coexist. The model is shown below.

(1)At any point in history in any society, there are certain segments of people who subscribe to idealism and others, to realism.

(2)Realists are likely to be those who believe that they are strong enough to come out as winners in the struggle for survival. Therefore, they believe that they will not have to make any compromises as to their individual pursuits.  

(3) Idealists believe that people should set aside individual needs and contribute to the whole, from which society can derive security for their citizens.

(4) There are two kinds of idealists: One is unconditional idealists. They will pursue their idealist mandate regardless of what others do. They are willing to make ultimate sacrifices if needed. The other is conditional idealists. They are willing to adhere to the idealist tenet only if others will do, or only if the cost of doing so is minimal. If the cost becomes too high for them, they will abandon the idealist cause.

(5) In a default society, most numerous will be conditional idealists. Less numerous will be realists. The least numerous will be unconditional idealists.

These assumptions are shown in the diagram below.  Please click.

Idealist Pyramid

(4) The Driving Force for Vico's Cycle

The default society will change according to Vico's cycle. At one point, many conditional idealists remain in the idealist world because sacrifices that need to be made are not severe. But when sacrifices become too much for conditional idealists, they abandon idealism and move to the realist world.  In this way, the number of each realm varies as shown below. 

(1) The Age of Gods: This is when idealism is the strongest. This stage rises out of Barbarism, where the natural law of survival of the fittest prevails. People are tired of having to constantly guard themselves or worry about their bare survival every day. So, they are more willing to make individual sacrifices if that helps the society rise above the survivalist situation. Out of the conditional idealists, strong ones reach the realm of unconditional idealists and become the leader. Then, there will be an alliance between the conditional and unconditional idealists, which will contain the middle layer of realists, even though it will not completely disappear. In this ideal society, unconditional idealists will hold political power. Without abusing it, they will set the structure which rewards “good,” or unselfish behavior and punishes “bad,” or self-centered behavior. This reduces the cost of doing the “right thing”; therefore, most people are willing to remain in the idealist realm. This further narrows the middle layer, creating dynamics that reinforce idealism.

(2) The Age of Heroes: As realists see the idealist leaders enjoy concentration of power, they will see cost-effective ways to establish domination. Usually, coercion is necessary to establish dominance; however, if they can get people to believe that they are one of the unconditional idealists, people will support and obey them. So, they begin to encroach idealists by pretending to be unconditional idealists. Once they attain a position of power, they will begin to demand loyalty to their personal needs and desires, which are usually harmful to the whole. Here, those loyal to the whole, rather than individual rulers, will be punished. Over time, conditional idealists will notice what is happening and be disillusioned, so they will leave the idealist realm and join the realists. As a result, the mid-layer of realism will grow, setting off the dynamics that reinforce the growth of realism.

(3) Age of Men: At this point, most people are in the realist world. Through the mechanism of realism, in which anyone becoming powerful will be counted by a temporary alliance with the others to prevent further concentration of power, the concentrated power center will be gradually dismantled. People will not have a tyrant to deal with but they will individually struggle for their own survival against smaller threats.  Their threats can come from such sources as their superiors in the companies they work for and their landlords. There are no longer benevolent rulers who will check these abusers for them.

(4) When the idealist realm completely vanishes, the society will have gone back to Barbarism.

This is shown in the diagram below.  Please click.

Dynamics in Vico's cycle

When we look at the problem this way, we see that people have been suffering the vicious circle in which the effort they made to establish an idealist society with no evil or suffering created even more serious evil. Is there, then, any way for us to solve this problem? Evil generates the most serious problem when it meets the idealist world. To this problem, so far we have examined idealism and realism separately in history; therefore, we have been unable to deal with the problem effectively. It is necessary to synthesize realism and idealism to solve problems occurring at the intersection of the two schools of thought. For this purpose, metaphysical engineering is proposed.  The next lecture examines this field of study.